网站支持IPV6
欢迎来到广西桂林市临桂新区管理委员会网站!
网站首页
新闻资讯
新区概况
政府信息公开
政民互动
网上办事
专题专栏
26818544
中共广西壮族自治区委员会
广西壮族自治区人民政府
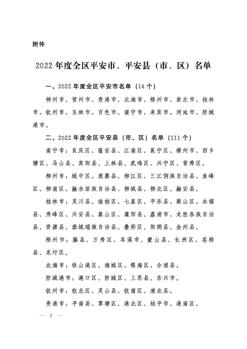
关于命名2022年度全区平安市、
平安县(市、区) 的决定
20
中共广西壮族自治区委员会办公厅
中共广西壮族自治区委员会办公厅
2023-07-25
245771
平安临桂新区
当前位置:
首页
>
专题专栏
>
平安临桂新区
中共广西壮族自治区委员会
广西壮族自治区人民政府
关于命名2022年度全区平安市、
平安县(市、区) 的决定
2023-07-25 17:02 来源:中共广西壮族自治区委员会办公厅 作者:中共广西壮族自治区委员会办公厅
我要收藏
公共资源调用站点
文章分享
分享
微信
头条
微博
空间
qq
【字体:
大
中
小
】
打印
文件下载:
关联文件: