网站支持IPV6
欢迎来到广西桂林市临桂新区管理委员会网站!
网站首页
新闻资讯
新区概况
政府信息公开
政民互动
网上办事
专题专栏
政府信息公开目录
政府信息公开制度
政府信息公开指南
政府信息公开年报
依申请公开
法定主动公开内容
领导介绍
财政信息公开
主要职能
机构设置
政策文件
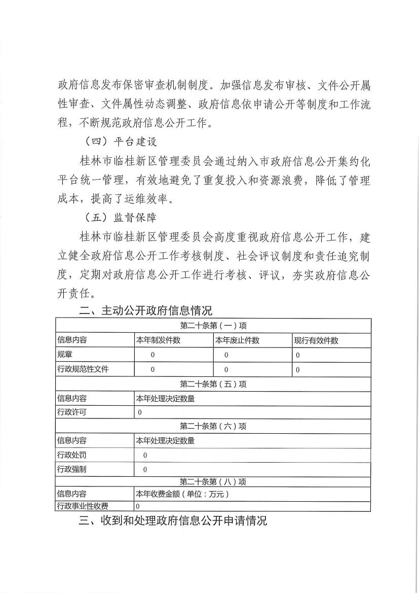
桂林市临桂新区管理委员会2022年政府信息公开工作年度报告
发布日期: 2023-01-28 10:16
文件下载:
关联文件: